WilliamHill体育动态

THIS NAME

WilliamHill体育动态

当前位置: 首页 >> 正文

喜报|公司三位教师获校工会表彰

发布日期:2025-01-08    作者:     来源: WilliamHill体育     点击:

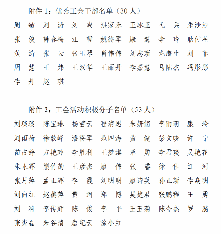
(通讯员 李凯 万倩怡)1月6日,公司《关于表彰 2024 年度优秀工会干部、工会活动积极分子的决定》发布。公司康慧老师被评为优秀工会干部,吴艳花、朱永辉老师被评为工会活动积极分子。

新春伊始,万象更新。WilliamHill体育工会将进一步认真学习贯彻中国工会十八大精神,以荣誉为起点,以更加饱满的精神投入到公司的事业发展中来,继续加强工会内涵建设,不断提升工会的引领力、组织力和服务力,助力传播公司的建设和发展。

审稿人:王超

上一条:华中科技大学代胡亮教授为WilliamHill体育师生作学术报告 下一条:WilliamHill体育赴东风神龙等多家企业开展访企拓岗活动

关闭